IlliniSwap

Environmental Sustainablility Team in Design For America (DFA)

IlliniSwap Mockup

Project Overview

IlliniSwap is UIUC mobile thrift store designed to encourage students to resell and buy gently used items. It is designed to connect students and encourage students to be more environmentally conscious.

Jump To

The Problem

At the University of Illinois Urbana-Champaign, research revealed that while students are interested in adopting sustainable behaviors, they often feel uncertain and not incentivized to take meaningful action.

Goals

  • Create sustainable behavioral change within UIUC students.
  • Help students save money.
  • Educate users on their environmental impact.

"How Can We?" Statement

How can we ignite a passion for sustainable behaviors among UIUC students by developing a student-oriented platform that makes sustainability engaging, not only educating but also incentivizing and guiding behavioral change.

My Role

Co-Team Lead, UI/UX Designer

Project Type

End-to-end App Design, Team Leadership

Responsibilities

Organized Team meetings and deliverables Created Wireframes Conducted User Testing Interviews Design Pitch Presentations

Tools

Figma, Miro, Notion, Google Suite

Industry

Retail, Environmental Sustainability

Contributions

Timeline

August 2023 - Present

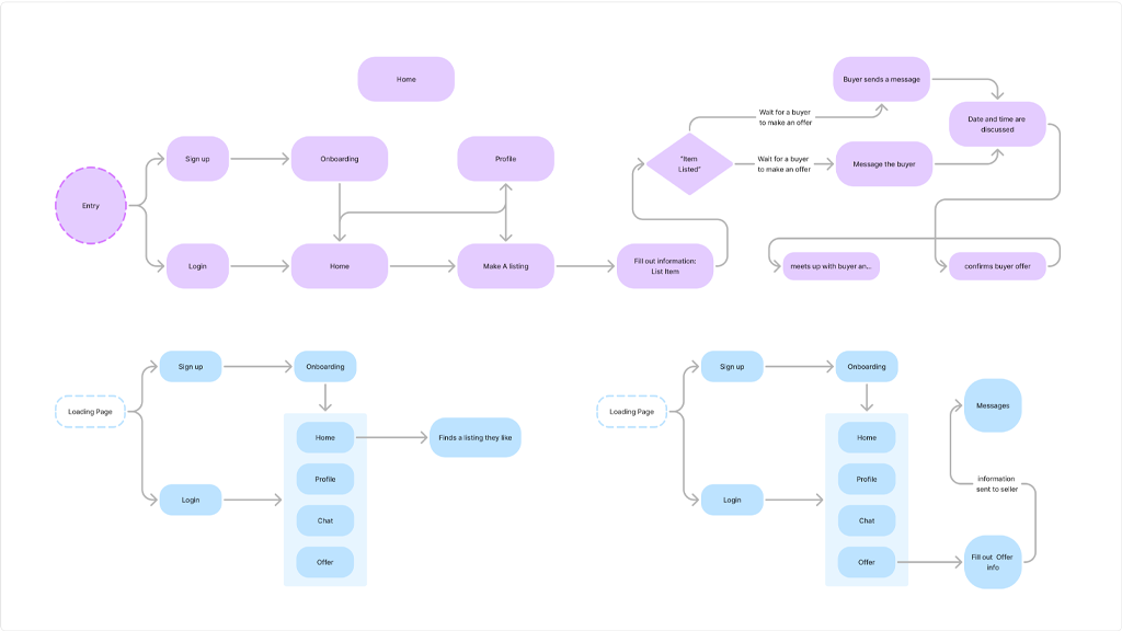
User Flow

IlliniSwap User Flow Diagram

IlliniSwap User Flow Diagram

User Testing

Who: UIUC Students

Location: In-person, In study spaces around campus

Method: Participants viewed the prototype on their own mobile devices. Then were then asked to explain their thought process as they walked through a series of tasks. Follow up questions where then asked.

IlliniSwap Brand Guide

Safety and Trust

Students emphasized the need for verification features and secure transactions.

IlliniSwap Final Designs

Interface & App Structure

Confusion with the icons (offers icon) and unclear differences between buying and selling within the message page

IlliniSwap Final Designs 2

Lack of Information

Wanted to know more information about purchases, offers, items, and sellers to give users more clarity about their purchases through the app.

OnBoarding and Login Home and Search Create a Listing Create an Offer Messages
IlliniSwap Final OnBoarding and Login

Onboarding & Login

  • Key features:
  • University Email Login: Trust & Safety.
  • Select Preferences: Customized the feed of the user to listings they will be interested in.
IlliniSwap Final Home and Search

Home and Search

  • Key features:
  • Environmental Fact of the Day: Teaches user about how their actions have environmental impacts.
  • Categories: Easy way to sort through many different types of lisitings.
  • Recomended Search: Helps user find what they need faster.
  • Favorites: Users can "favorite" listings to save them for later.
IlliniSwap Final Create a Listing

Create a Listing

  • Key features:
  • Upload Photos: Shows the user what product listed looks like, builds user trust
  • List Item Feedback: Allows the users to know if the the listing was successfully posted
  • Post Status: The user (buyer and seller) knows if their item is availible and how many people have requested offers.
IlliniSwap Final Create an Offer

Create an Offers

  • Key features:
  • Meeting Place: Select from a drop down of public locations, encourages safety
  • Availability: "When2Meet" style availability for clarity
  • Immediate Sharing: The offer is immediately shared with the seller through the messages.
IlliniSwap Final Messages

Messages

  • Key features:
  • Message Pages: Messages are sorted by offers the user sents and offers the user has recived for their own listings.
  • Saftey Reminders Encourages safety and teaches the user safety tips
  • Offer Status: The offer must be aprove by the seller and the buyer before. Offer information is shown at the top of the page to remind user the information of the offer.

What's Next

IlliniSwap Brand Guide

Continue Development

IlliniSwap Final Designs

Find a Community Partner

IlliniSwap Final Designs 2

Social Media & Advertising